Advanced orchid research
New Discovery that OAGL6 and PaSEP1/3 Cooperatively Determine Perianth Organ Identity in the P Code Model of Phalaenopsis Orchids (Chang-Hsien Yang)

Academician Chang-Hsien Yang and his team discovered that OAGL6-1/2 and the E-class genes PaSEP1/3 exhibit functional redundancy in Phalaenopsis orchids and cooperatively specify the identities of sepals, petals, and lips through the formation of advanced SP and L complexes. Multi-gene silencing caused floral organs to revert to leaf-like structures, confirming that PaSEP1/3 are important auxiliary factors required to maintain perianth specialization. These findings further expand the orchid P code model and were published in Plant and Cell Physiology (Hsu et al., 2025).
Diverse Mycorrhizal Associations and Nutritional Strategies in Didymoplexis Orchids (Yung-I Lee)

Associate Professor Yung-Yi Lee and his team investigated the mycorrhizal strategies of three Didymoplexis orchid species in Taiwan. The results showed that D. pallens and D. micradenia mainly associate with litter-decaying fungi, whereas D. siamensis is primarily associated with ectomycorrhizal fungi, with additional links to wood-decaying fungi. These orchids exhibited the characteristic carbon and nitrogen isotope signatures of fully mycoheterotrophic orchids. The study was published in Mycorrhiza (Lee et al., 2025).
New Discovery that F-actin and Microtubules Cooperatively Control Wound-Induced Cell Regeneration (Han Tang)

Assistant Professor Han Tang and her team discovered that, when plant cells are subjected to mechanical injury, F-actin in neighboring cells transiently accumulates toward the wound site. Through temporally controlled pharmacological treatments, they further demonstrated that this early cytoskeletal response influences the pattern of stem cell regeneration at a later stage, approximately 2 days after wounding. This study provides causal evidence linking early wound responses to later stem cell regeneration through cytoskeletal regulation. The findings were published in Plant, Cell & Environment (Huang et al., 2025).
Innovative Development of an Integrated AI-Assisted SNP Population Genetics Analysis Platform (Chung-Feng Kao)

Associate Professor Chung-Feng Kao and his team developed ShiNyP, an interactive SNP-based population genetics analysis platform built on R/Shiny. The platform integrates quality control, population structure analysis, genetic diversity analysis, selection sweep detection, and core collection construction, while also incorporating generative AI to automatically produce interpretable analytical reports and more than 70 publication-ready visualizations and summary tables. By greatly simplifying complex analytical workflows, ShiNyP significantly lowers the barrier to population genomic analysis. The research was published in Molecular Biology and Evolution (Huang et al., 2025).
New Gene Identified in Phalaenopsis That Regulates Flowering Time and Reduces Floral Water Loss (Chang-Hsien Yang)

Academician Chang-Hsien Yang and his team discovered that the orchid gene PaHAT14 promotes cuticle deposition and achieves this effect by repressing the expression of PaERF105. Both overexpression and virus-induced silencing of PaERF105 led to changes in cuticle deposition and floral water-loss rate. These results indicate that PaHAT14 promotes cuticle deposition through negative regulation of PaERF105. This study was published in Plant and Cell Physiology (Mao et al., 2024), and was selected as the cover article and a research highlight.
New Discovery of Genes Controlling Flower Number and Lip Symmetry in Phalaenopsis (Chang-Hsien Yang)

Academician Chang-Hsien Yang and his team used virus-induced gene silencing (VIGS) to demonstrate that the Phalaenopsis genes PaWOX3 and PaWOX3B regulate flower number and lateral organ development. Silencing either gene reduced the number of floral buds, while additional silencing with OAGL6-2 disrupted lip symmetry, indicating that PaWOX3 and PaWOX3B function redundantly with OAGL6-2 in maintaining the symmetric axis of the lip. This study was published in Plant and Cell Physiology (Hsu et al., 2024).
Unraveling the Geotropic Behavior of Aerial Roots in Orchids (Yung-I Lee)

Associate Professor Yung-I Lee and his team found that the aerial roots of Phalaenopsis aphrodite in Taiwan do not respond to gravity, a phenomenon associated with the lack of starch granules, the absence of statolith sedimentation, and the loss of the auxin efflux carrier PIN2. These findings provide new insight into the diverse geotropic responses of orchids. The study was published in Plant, Cell & Environment (Chen et al., 2024).
Establishment of a Protoplast-to-Plant Regeneration System in Salvia miltiorrhiza (Choun-Sea Lin)

Dr. Choun-Sea Lin and his team established a protoplast-to-plant regeneration system for Salvia miltiorrhiza and applied transgene-free CRISPR/Cas9-mediated genome editing to target transcription factor genes such as MYB28, MYB36, and MYB98. Their results showed that editing these genes could successfully modulate the biosynthesis of bioactive compounds and alter related phenotypes, providing an effective platform for metabolic engineering in medicinal plants. The study was published in Plant Biotechnology Journal (Hsu et al., 2024).
New Discovery of AtERF19 as a Regulator of Flower Number and Size in Plants (Chang-Hsien Yang)

Chair Professor Chang-Hsien Yang and his team found that AtERF19 in Arabidopsis, together with its orchid homolog PaERF19, regulates both flower number and flower size through dual modulation of the cytokinin and auxin pathways. AtERF19 promotes reproductive meristem activity and flower production by positively regulating WUS and acting downstream of the negative regulator CLV3 in the cytokinin pathway. In addition, AtERF19 increases flower organ size by positively regulating SAUR32 and MYB21/24 in the auxin pathway. The team further showed that ectopic expression of AtERF19 in tobacco and of Phalaenopsis PaERF19 in Arabidopsis both resulted in increased flower number and enlarged floral organs. These findings demonstrate that AtERF19 homologs can coordinately regulate cytokinin- and auxin-related pathways to control flower production and organ size. The study was published in The Plant Journal (Li et al., 2023).
New Discovery of OAF as a Regulator of Ovule Development in Plants (Chang-Hsien Yang)

Chair Professor Chang-Hsien Yang and his team found that OAF (Ovule Activating Factor) prevents precocious lignification during early ovule development by repressing CAD9 and is itself negatively regulated by miR847. In Phalaenopsis orchids, virus-induced gene silencing (VIGS) of PaOAF further showed that suppression of PaOAF led to defective ovule and embryo development, accompanied by increased lignification in developing ovules. These results indicate that OAF functions to protect ovules from premature lignification during early development, thereby ensuring normal ovule growth and development. The study was published in Communications Biology (Li et al., 2023).
Identification of a Factor Derived from Taiwanese Phytoplasmas for Modifying Orchid Floral Morphology (Jun-Yi Yang)

Professor Jun-Yi Yang and his team found that important crops, including pea and cockscomb, as well as weeds such as parthenium weed and false daisy, can serve as hosts for infection by 16SrII-V phytoplasmas. These findings provide a basis for derived applications in modifying orchid floral morphology. The results were published in Plant Disease (Liao et al., 2023) and New Disease Reports (Mejia et al., 2023).
A Factor Derived from Taiwanese Phytoplasmas That Enhances Orchid Transformation and Regeneration Efficiency (Jun-Yi Yang)
Intelligent sustainable food crop biotechnology
A Research Breakthrough in Enhancing Cassava Yield and Drought Tolerance (Wilhelm Gruissem)

Professor Wilhelm Gruissem and his team found that engineering potassium transport in cassava vascular tissues by expressing a modified Arabidopsis K+ channel gene, AKT2var, enhances drought tolerance and resilience. This approach significantly increased cassava storage root yield under unfavorable climate conditions without additional fertilizer input. The study was published in Nature Plants (Zierer et al., 2025).
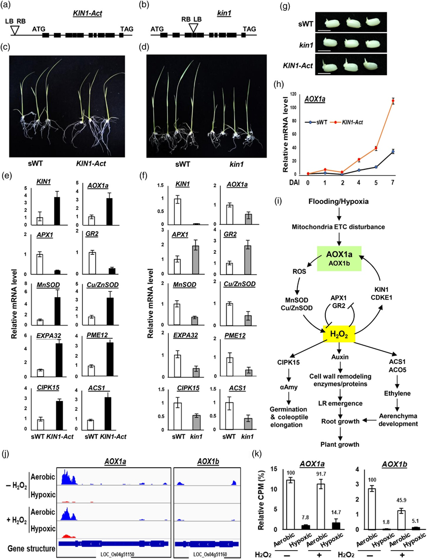
Mitochondrial AOX1a and an H2O2 Feed-Forward Signalling Loop Regulate Flooding Tolerance in Rice (Tuan-hua David Ho)

Academician Tuan-hua David Ho and his team discovered that, under flooding stress, rice AOX1a in mitochondria promotes the conversion of deleterious reactive oxygen species (ROS) into H2O2. AOX1a and H2O2 form a mutually reinforcing feed-forward signalling loop that enhances root development and photosynthetic performance, thereby improving grain yield. These breakthrough findings have important implications for both basic research and agricultural biotechnology. The study was published in Plant Biotechnology Journal (Nguyen et al., 2025).
OsHAP3H Regulates Chloroplast Number and Morphology in Rice Bundle Sheath Cells (Shuen-Fang Lo)

Assistant Professor Shuen-Fang Lo and the international C4 rice research team jointly discovered that OsHAP3H regulates chloroplast occupancy in rice bundle sheath cells and affects chloroplast number and size distribution. This study also developed Chloro-Count, an AI deep learning–based tool for quantitative 2D and 3D analysis of chloroplasts within cells, improving the precision of chloroplast phenotyping and enabling comparison of the differences and limitations between 2D and 3D quantification methods. The research was published in New Phytologist (Lambret Frotte et al., 2025).
Potential of Peptides in Enhancing Plant Stress Tolerance (Chieh-Chen Huang)

Professor Chieh-Chen Huang and his team reviewed the latest advances in the application of plant- and microorganism-derived antimicrobial peptides (AMPs), with a focus on their functional mechanisms and their roles in the development of stress-resilient crops. The study highlights the potential of these peptides in improving plant tolerance to both biotic and abiotic stresses. The research was published in Frontiers in Plant Science (Ha-Tran et al., 2025).
A Newly Evolved Rice-Specific Gene Regulating JA Biosynthesis, Root Development, and Multi-Stress Tolerance (Tuan-hua David Ho)

Academician Tuan-hua David Ho and his team discovered a novel gene, JAUP1, that is induced by jasmonate (JA) and helps protect meristematic tissues and lateral roots under stress conditions. JAUP1 promotes jasmonate biosynthesis and signalling, enhances root development, and improves tolerance to multiple abiotic stresses. These findings highlight the important role of this rice-specific gene in strengthening plant resilience under adverse environments. The study was published in Plant Biotechnology Journal (Muzaffar et al., 2024).
Discovery of a Mitochondrial AOX1a and H2O2 Feed-Forward Signalling Loop Regulating Flooding Tolerance in Rice (Tuan-hua David Ho)

Academician Tuan-hua David Ho and his team discovered that flooding and hypoxia increase the accumulation of hydrogen peroxide (H2O2), which induces the expression of the mitochondrial AOX1a gene and regulates glycolysis and fermentation to sustain ATP production, thereby enhancing flooding tolerance in rice. The study was published in Plant Biotechnology Journal (Nguyen et al., 2024).
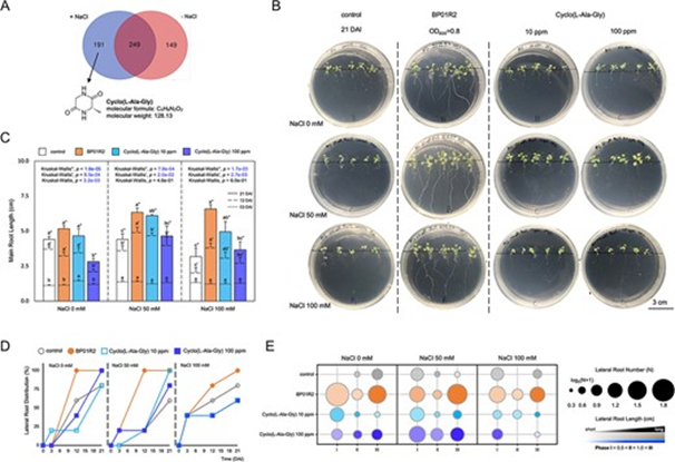
Endophytes and Salinity Stress Tolerance (Chieh-Chen Huang)

Professor Chieh-Chen Huang and his team isolated the endophytic halophilic bacterium Priestia megaterium BP01R2 from the endangered salt marsh plant Bolboschoenus planiculmis and found that it can promote plant growth and enhance salinity tolerance. Through multi-omics analyses, they further showed that BP01R2 may alleviate salt stress by modulating hormone signalling, energy-producing metabolism, and multiple stress-response pathways. The study also identified the cyclic dipeptide cyclo(L-Ala-Gly) as a contributing factor in salinity stress alleviation. The research was published in ISME Communications (Hung et al., 2024).
Investigation of Response Mechanisms and Applications in Rice under Submergence and Osmotic Stress (Tuan-hua David Ho)

Academician Tuan-hua David Ho and his team investigated the physiological and molecular response mechanisms of rice under submergence and osmotic stress. By comparing the submergence-sensitive cultivar IR64 with the submergence-tolerant cultivar IR64-Sub1, they showed that IR64-Sub1 exhibited greater stress tolerance, including lower malondialdehyde accumulation, higher survival rates, and distinct regulation of ERF-VII genes under combined submergence and osmotic stress conditions. These findings provide important insights into improving flooding tolerance in rice and may help reduce the impact of extreme climate conditions on Taiwan’s rice industry in the future. The study was published in BMC Plant Biology (Chi et al., 2023).
Mechanisms and Effects of Eugenol in Inhibiting Rice Seed Germination (Tuan-hua David Ho)

Academician Tuan-hua David Ho and his team investigated the mechanisms by which eugenol inhibits rice seed germination. They found that eugenol sequentially modulates gibberellin (GA), abscisic acid (ABA), and catalase activity, thereby suppressing seed germination and reducing ROS accumulation. These findings suggest potential applications in preventing preharvest sprouting and in regulating dormancy release during seedling establishment. The study was published in Plant Cell Reports (Hu et al., 2023).
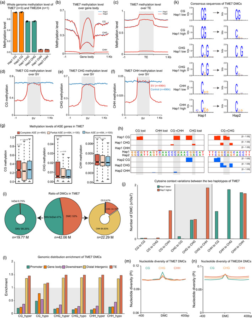
Haplotype-Resolved Analysis of DNA Methylomes in the African Cassava Genome (Wilhelm Gruissem)

Professor Wilhelm Gruissem and his team further investigated DNA methylation in cassava following the completion of its genome sequencing. Because the cassava genome is highly heterozygous, many methylation features can be overlooked in haplotype-collapsed genome assemblies. By using long-read sequencing and chromosome conformation capture techniques, they analyzed the distribution of DNA methylation in haplotype-resolved cassava genomes, providing a clearer view of epigenetic variation and valuable high-quality genomic resources for cassava research. The study was published in Plant Biotechnology Journal (Zhong et al., 2023).
Development of an Integrated Management System Combining Endophytic Biostimulants and Smart Agriculture for Field Cultivation of Head Lettuce in Taiwan (Chieh-Chen Huang)

Professor Chieh-Chen Huang and his team developed a smart agriculture system for head lettuce cultivation in Taiwan by integrating multifunctional endophytic biostimulants with field-based environmental monitoring and crop management data. Through production trials conducted in different seasons, they demonstrated that this system not only reduced cultivation costs by 50%, but also accelerated harvest and improved head quality. This work highlights the importance of endophytic biostimulants in sustainable agriculture and provides new insights into their practical application in crop production. The study was published in Agronomy (Hung et al., 2023).
Precision functional food technology
New Findings on the Potential of Phyllanthus emblica and Buckwheat Polysaccharides in Alleviating Alzheimer’s Disease and Obesity (Gow-Chin Yen)

Chair Professor Gow-Chin Yen and his team conducted polysaccharide extraction, physicochemical characterization, and functional evaluation of plant-derived polysaccharides, and found that Phyllanthus emblica polysaccharides and buckwheat polysaccharides possess distinct beneficial effects in alleviating Alzheimer’s disease-related cognitive impairment and obesity, respectively. Their studies showed that Phyllanthus emblica polysaccharides can improve cognitive function by modulating autophagy, reducing neuroinflammation and oxidative stress, and reshaping the gut microbiota, whereas buckwheat polysaccharides can mitigate obesity by enhancing lipid metabolism and regulating gut microbiota composition. These findings highlight the functional potential of plant polysaccharides in the prevention and management of neurodegenerative and metabolic disorders. The studies were published in Food & Function (Chen et al., 2025) and International Journal of Biological Macromolecules (Fang et al., 2025).
Development of a Novel Plasma–Ultrasound-Assisted Extraction Technology (Chang-Wei Hsieh)

Professor Chang-Wei Hsieh and his team developed a plasma pretreatment–ultrasound extraction technology for polysaccharide extraction from edible and medicinal mushrooms, using Pleurotus ostreatus as the model material. Compared with conventional extraction methods, this approach significantly enhanced extraction yield, water-holding capacity, and antioxidant activity through improved heat and mass transfer efficiency, while achieving approximately 2.5-fold greater energy efficiency. Kinetic analysis further showed that the plasma–ultrasound synergistic process is well described by a two-site extraction mechanism, highlighting its potential as a highly efficient and environmentally friendly extraction strategy. The study was published in Innovative Food Science & Emerging Technologies (Punthi et al., 2025).
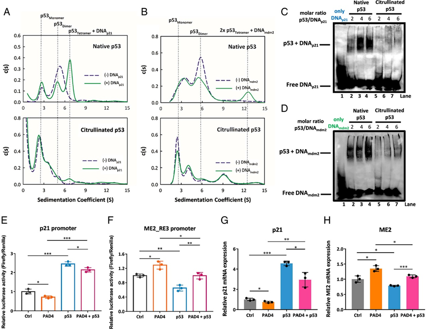
New Discovery that PAD4 Suppresses the Anticancer Function of p53 through Citrullination (Hui-Chih Hung)

Professor Hui-Chih Hung and her research team discovered that peptidylarginine deiminase 4 (PAD4) directly citrullinates the tumor suppressor protein p53, impairing its structural integrity and DNA-binding ability. This modification compromises p53-mediated regulation of the cell cycle and apoptosis, thereby weakening its tumor-suppressive function. The study reveals a previously unrecognized molecular mechanism involved in cancer development and identifies PAD4 as a potential therapeutic target. The research was published in Proceedings of the National Academy of Sciences (Yang et al., 2025).
Research on Alleviating the Adverse Effects Caused by Sleep Disturbance (Yu-Tang Tung)

Professor Yu-Tang Tung and her research team investigated intervention strategies for ameliorating dysfunction caused by sleep disturbance, with a particular focus on vitamin D3 and GABA-producing lactic acid bacteria together with their postbiotics. The results showed that these natural interventions can effectively improve sleep disturbance-induced functional imbalance through multiple aspects, including regulation of the hypothalamic–pituitary–adrenal axis and immune responses, stabilization of gut homeostasis and barrier function, modulation of systemic inflammation, and recovery of physiological function. The related studies were published in Food Bioscience (Liu et al., 2025) and Brain and Behavior (Wu et al., 2025).
A Novel Physical Processing Technology for Enhancing Functional Component Formation in Edible and Medicinal Crops while Reducing Food Safety Risks (Chang-Wei Hsieh)

Professor Chang-Wei Hsieh and his team applied pulsed electric field (PEF) technology to enhance the functionality and flavor of aged garlic while shortening processing time. Compared with conventional methods, this approach promoted the aging process and increased the production of antioxidant components. The study was published in Antioxidants (Chang et al., 2024) and was recognized with the 21st National Innovation Award – Academic Research Innovation Award.
Potential of Taiwanese Buckwheat Polysaccharides in Alleviating Colitis and as Prebiotics (Gow-Chin Yen)

Chair Professor Gow-Chin Yen and his team evaluated the functional properties of polysaccharides derived from tartary buckwheat and common buckwheat. They found that FTP and FEP reduced inflammatory cytokines, β-glucuronidase, and mucinase in TNBS-induced colitis, while increasing the levels of superoxide dismutase, catalase, and glutathione peroxidase. The expression of inflammation-related signaling proteins was also decreased. In addition, FTP and FEP significantly ameliorated TNBS-induced colitis through antioxidant, anti-inflammatory, and gut microbiota-modulating effects. These findings highlight the potential application of buckwheat polysaccharides as functional ingredients and in food development. The study was published in International Journal of Biological Macromolecules (Yang et al., 2023).
Volatile Compounds from Hirami Lemon Improve Depression- and Anxiety-Like Behaviors in Mice (Sheng-Yang Wang)

Professor Sheng-Yang Wang used a chronic mild stress (CMS)-induced mouse model to investigate the potential antidepressant effects of fruit extract (CD) and essential oil (CDE) derived from Hirami lemon (Citrus reticulata var. depressa) peel, and further analyzed their association with changes in the gut microbiome. The results showed that oral administration of CDE and CD significantly reversed CMS-induced depression- and anxiety-like behaviors in mice. The study also identified 25 compounds in CD and 11 terpenoid compounds in CDE. These findings demonstrate the potential of Hirami lemon as a natural source of antidepressant agents for the prevention and treatment of major depressive disorder. The study was published in Food & Function (Tsai et al., 2023).
Pleurotus ostreatus Polysaccharides Protect Against UVA-Induced Photoaging in Hs68 Cells (Chang-Wei Hsieh)

Professor Chang-Wei Hsieh and his team investigated the physicochemical properties of oyster mushroom polysaccharides, including their antioxidant, moisturizing, collagenase-inhibitory, and elastase-inhibitory activities. The results showed that POPs possessed strong DPPH and ABTS radical-scavenging abilities, good water-retention capacity, and inhibitory effects on collagenase and elastase. After UVA irradiation, the levels of ROS, senescent cells, NF-κB activity, and proinflammatory cytokines increased in Hs68 cells. However, POP-80 showed no significant difference from quercetin in reducing ROS accumulation and senescent cells. These findings suggest that POP-80 has promising potential as a key ingredient for skincare and cosmeceutical applications because of its free radical-scavenging, anti-inflammatory, and photoprotective effects. The study was published in International Journal of Biological Macromolecules (Hsiao et al., 2023).
Investigation of the Effects of Acute Sleep Deprivation on Gut Microbiota, Metabolism, and Neuropsychological Function (Yu-Tang Tung)

Associate Professor Yu-Tang Tung and her laboratory subjected mice to 3 days of acute sleep deprivation using a modified multiple-platform method. The results showed that sleep deprivation disrupted gut circadian rhythms, altered gut microbiota composition by increasing harmful bacteria and decreasing beneficial bacteria, and reduced propionate production, thereby leading to gut inflammation and barrier dysfunction. This further allowed harmful substances such as LPS to enter the bloodstream and trigger systemic inflammation. At the same time, sleep deprivation induced inflammation in the cerebral cortex and prefrontal cortex and impaired serotonin receptor signaling in the hippocampus, ultimately resulting in anxiety-like behavior. The study was published in Microbiological Research (Yang et al., 2023).
Identification of Soy Sauce from Different Bean Types and Geographic Origins Using HS-SPME/GC-MS (Chien-Chen Lai)

Professor Chien-Chen Lai and his team established a seamless analytical platform using headspace solid-phase microextraction coupled with gas chromatography–mass spectrometry (HS-SPME/GC-MS), which successfully distinguished soy sauces made from different bean types, including black bean and soybean, as well as soy sauces from different geographic origins, particularly Taiwan and Japan. The study also identified discriminative volatile flavor compounds and demonstrated that the platform could clearly distinguish authentic black bean soy sauce from black bean soy sauce adulterated with soybean soy sauce. This research provides an effective analytical method for soy sauce authentication and flavor evaluation, and may help government agencies and the food industry prevent soy sauce adulteration and origin fraud. The study was published in Food Chemistry (Wang et al., 2023).
Plant health technology
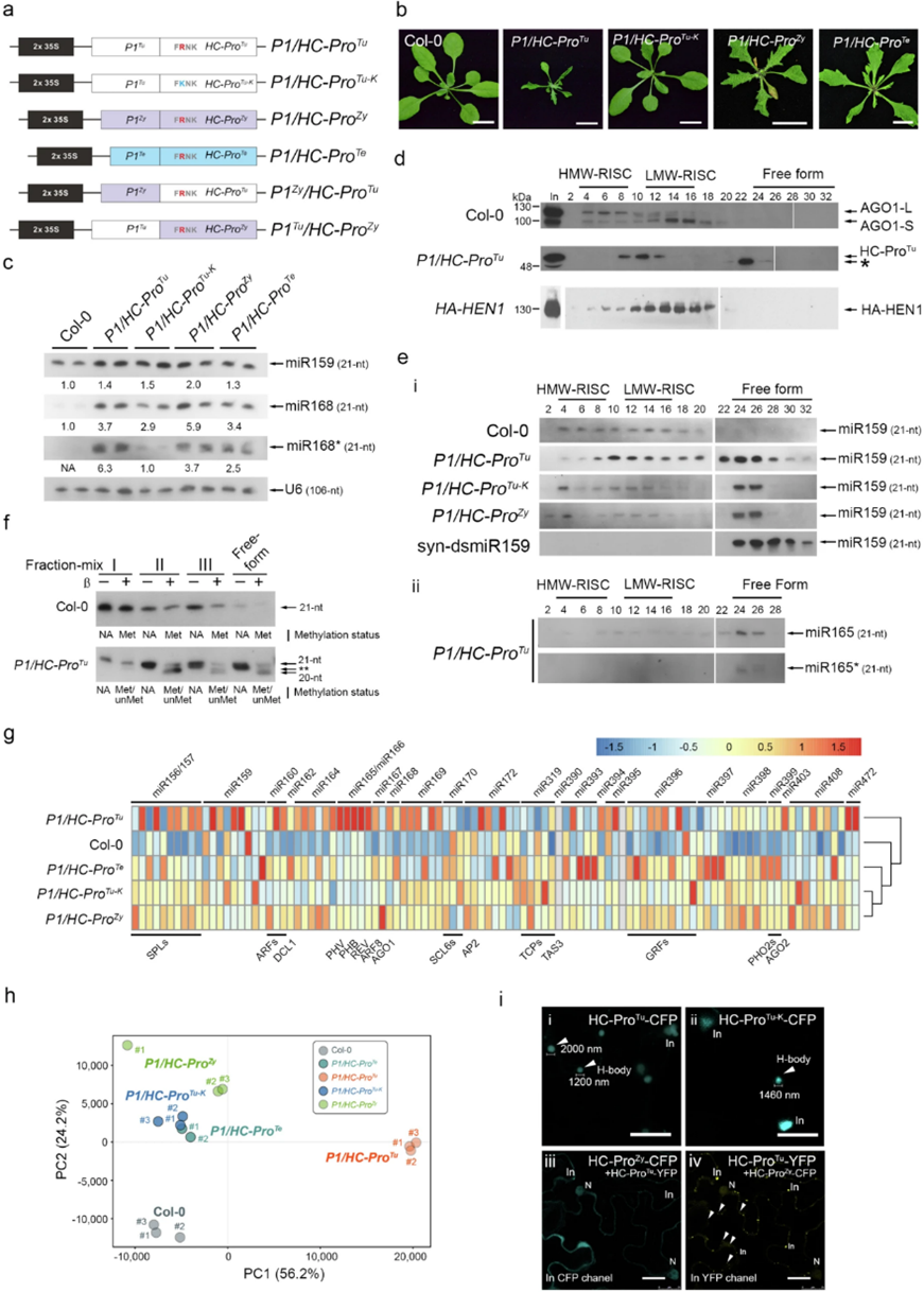
Study on HC-Pro-Mediated Inhibition of HEN1 Methyltransferase Activity Leading to the Autophagic Degradation of AGO1 (Shih-Shun Lin and Choun-Sea Lin)

Professor Shih-Shun Lin, Professor Choun-Sea Lin, and their research teams compared the differences in RNA silencing suppression mediated by HC-Pro proteins from different potyviruses, revealing diverse mechanisms underlying the regulation of miRNA methylation and RNA-induced silencing complex (RISC) function. Their study showed that HC-Pro from different potyviruses exhibits distinct capacities to inhibit HEN1 methyltransferase activity, with corresponding differences in unmethylated miRNA accumulation and AGO1 autophagic degradation. These findings provide new insight into the functional diversity of HC-Pro in modulating RNA silencing pathways. The research was published in Nature Communications (Pan et al., 2025).
Rapid Plant Pesticide Detection Technology by Combining Raman Spectroscopy with Deep Learning (Cheng-Chung Chang)

Professor Cheng-Chung Chang and his team developed a Raman spectrum preprocessing method that combines wavelet transform denoising with modified polynomial fitting for automatic removal of fluorescence background, thereby improving pesticide identification performance. Integrated with a convolutional neural network (CNN), this approach enabled accurate analysis of both single and mixed pesticides, achieving 99.1% accuracy in mixed pesticide identification and demonstrating strong potential for rapid detection applications. The study was published in Spectrochimica Acta Part A: Molecular and Biomolecular Spectroscopy (Kuo et al., 2025).
Functional Analysis of LOC_Os09g23084 in Rice Susceptibility to Sheath Rot Disease (Miin-Huey Lee)

Professor Miin-Huey Lee and her team established a seedling-stage inoculation platform for rice sheath rot disease to evaluate disease susceptibility. Their study demonstrated that overexpression of LOC_Os09g23084 increased rice susceptibility to sheath rot disease and also affected vascular bundle development. These findings provide new insight into the role of LOC_Os09g23084 in rice growth, development, and disease susceptibility. The study was published in Rice (Pan et al., 2025).
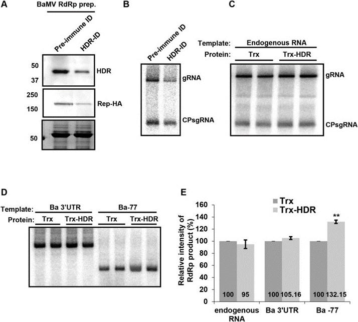
New Discovery of the Involvement of a Plant Metabolic Enzyme in Bamboo Mosaic Virus Replication (Ying-Wen Huang)

Assistant Professor Ying-Wen Huang and her team identified NbHDR, a key enzyme in the MEP pathway, as an interactor of Bamboo mosaic virus (BaMV) replicase. They further demonstrated that NbHDR promotes the synthesis of positive-strand viral RNA and enhances BaMV replication through a mechanism independent of the gibberellic acid biosynthesis pathway. These findings reveal a new role for a plant metabolic enzyme in viral replication. The study was published in Molecular Plant Pathology (Wong et al., 2025).
A Novel Silver Nanoparticle-Deposited Photoresist Microcone Array SERS Substrate for Sensitive Biosensing (Cheng-Chung Chang)

Professor Cheng-Chung Chang and his team developed a novel surface-enhanced Raman scattering (SERS) substrate by depositing silver nanoparticles on a silver thin film-coated photoresist microcone array. This design significantly enhanced hotspot effects and enabled highly sensitive detection, including Rhodamine 6G at concentrations as low as 10⁻¹² M, as well as reproducible HbA1c detection under simulated real-sample conditions. These findings demonstrate the strong potential of this substrate for sensitive biosensing applications. The study was published in IEEE Sensors Journal (Lin et al., 2024).
Establishment of a Tightly Regulated Copper-Inducible Transient Gene Expression System for Research in Nicotiana benthamiana (Li-Hung Chen)

Assistant Professor Li-Hung Chen and his team developed a tightly regulated copper-inducible gene expression system using synthetic biology approaches that incorporate a suicide exon and Cre recombinase. This system enables precise control of transgene expression in the model plant Nicotiana benthamiana and can be applied to studies of plant immunity and other related research areas. The study was published in New Phytologist (Chiang et al., 2024).
The Importance of Auxin and Its Polar Transport in Plant Development (Kuan-Ju Lu)

Assistant Professor Kuan-Ju Lu and his team investigated the polarized distribution of PIN auxin efflux carriers, which is essential for directional auxin transport and plant development. Through cross-species analyses in bryophytes and Arabidopsis, they showed that PIN polarization in moss depends on the cytoskeleton, whereas Arabidopsis PIN polarity does not exhibit the same dependence. Their findings further revealed that the mechanisms underlying PIN trafficking and polarization have diverged during land plant evolution. The study was published in Plant Communications (Tang et al., 2024).
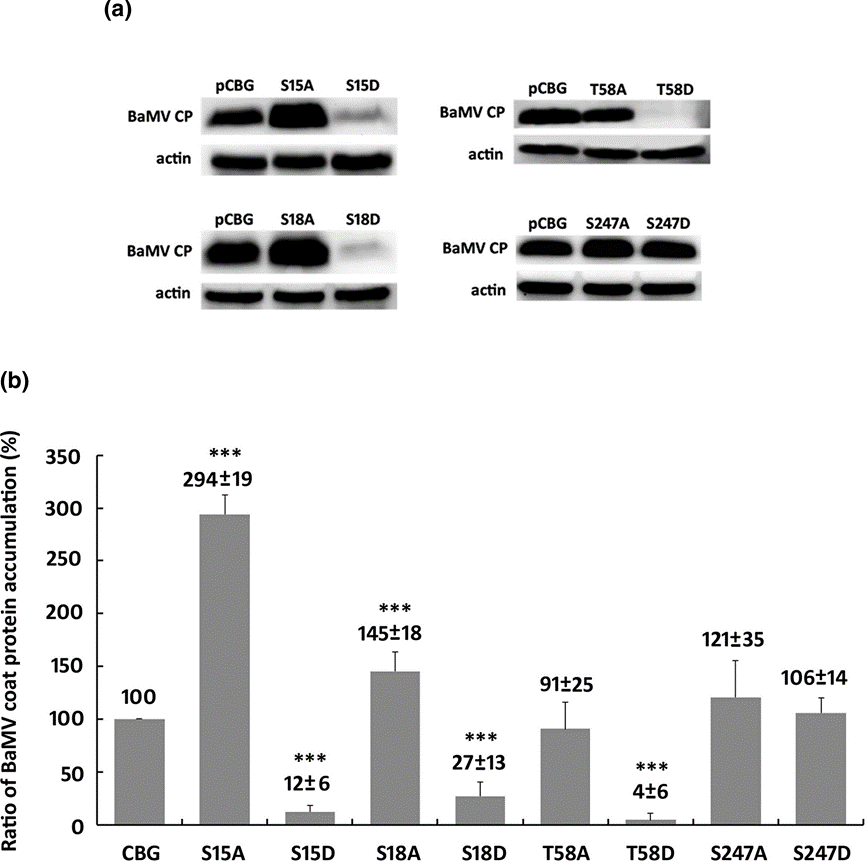
Phosphorylation and Dephosphorylation of Viral Movement Proteins Play a Key Role in Regulating Virus Movement (Ching-Hsiu Tsai)

Professor Ching-Hsiu Tsai and his team investigated four potential phosphorylation sites (S15, S18, T58, and S247) in the movement protein TGBp1 of Bamboo mosaic virus (BaMV). Their study revealed the functional importance of these phosphorylation sites in viral regulation. In particular, phosphorylation-mimicking mutations at S15, S18, and T58 reduced silencing suppressor activity, viral accumulation, and cell-to-cell movement, highlighting the critical role of TGBp1 phosphorylation in modulating BaMV infection. The study was published in Journal of General Virology (Wu et al., 2024).
Rapid Screening for Rice Resistance to Pythium Disease (Miin-Huey Lee)

Professor Miin-Huey Lee and her team established a rapid, high-throughput screening system for identifying rice lines resistant to Pythium. Using a seedling-stage inoculation platform, they were able to screen resistant lines within 14 days. Nearly 500 Taiwan Rice Insertional Mutant (TRIM) lines were evaluated, leading to the identification of one resistant TRIM line. The study was published in Plant Disease (Syu et al., 2024).
New Discovery that Endoplasmic Reticulum Chaperones Assist Viral Movement (Ching-Hsiu Tsai)

Professor Ching-Hsiu Tsai and his team discovered that the Bamboo mosaic virus (BaMV) movement protein TGBp3 interacts with NbBiP4 and NbCRT3 in Nicotiana benthamiana, thereby promoting the transport of BaMV movement complexes along the endoplasmic reticulum or ER-derived vesicles to plasmodesmata at the cell periphery. This process enhances the cell-to-cell spread and infection efficiency of BaMV. Although BiP and CRT have long been regarded as molecular chaperones associated with endoplasmic reticulum stress responses, this study further revealed their critical roles in intracellular viral transport. These findings provide important new insight into the efficient intracellular movement mechanisms of plant viruses. The study was published in Plant Physiology (Huang et al., 2023).
Antiviral Defense Regulated by Tobacco AGO5 and Viral Counter-Defense Targeting AGO5 (Chung-Chi Hu)

Professor Chung-Chi Hu and his team discovered that the Argonaute protein NbAGO5 in tobacco is upregulated after viral infection and plays antiviral roles against Bamboo mosaic virus (BaMV), Potato virus X (PVX), Tobacco mosaic virus (TMV), and a 2b-deficient mutant of Cucumber mosaic virus (CMV_2bm). The study further showed that CMV 2b protein and Turnip mosaic virus (TuMV) HC-Pro can interact with NbAGO5 and trigger its degradation through the 26S proteasome and autophagy pathways, revealing the complex interplay between plant antiviral defense and viral counter-defense. The study was published in Virus Research (Tu et al., 2023).
Virus–Virus Interactions Alter the Mechanical Transmissibility and Host Range of Begomoviruses (Fuh-Jyh Jan)

Professor Fuh-Jyh Jan and his team conducted inoculation experiments on begomoviruses and found that virus–virus interactions during coinfection can complement the mechanical transmissibility of begomoviruses that are originally non-mechanically transmissible under either mixed or sequential inoculation conditions, and can also alter their host range, including transmission to nonhost plants. These findings provide new insight into the complex interactions between viruses and improve our understanding of begomovirus distribution and disease management in the field. The study was published in Frontiers in Plant Science (Chang et al., 2023).
A Two-in-One Live Vaccine for Concurrent Control of Two Important Aphid-Borne Potyviruses in Cucurbits (Shyi-Dong Yeh)

Academician Shyi-Dong Yeh and his team developed a two-in-one live vaccine by co-inoculating cucurbit plants, including horn melon, muskmelon, and watermelon, with two mild virus strains: either Papaya ringspot virus HA5-1 or PRSV-WAC carrying the R181I and D397N mutations in HC-Pro, together with Zucchini yellow mosaic virus ZYMV-ZAC. They demonstrated that the two mild viruses did not interfere with each other’s accumulation in the host and did not produce synergistic effects on symptom development. This two-in-one vaccine provided concurrent and highly effective protection against the devastating diseases caused by Papaya ringspot virus W type and Zucchini yellow mosaic virus in cucurbits, highlighting its strong potential for practical disease management. The study was published in Phytopathology (Tran et al., 2023).
Development of Attenuated East Asian Passiflora Virus (EAPV) Strains for Cross-Protection against Taiwanese and Vietnamese Isolates (Shyi-Dong Yeh)

Academician Shyi-Dong Yeh and his team introduced mutations into the HC-Pro protein of East Asian Passiflora virus (EAPV) and generated two attenuated mutants, I181N397 and I8N397. In cross-protection assays, these mutants provided nearly 100% protection in passionfruit plants against severe EAPV strains and showed strong potential for application in passionfruit-growing areas in Taiwan and Vietnam. The study was published in Molecular Plant-Microbe Interactions (Chong et al., 2023).
Development of a Surface-Enhanced Raman Scattering (SERS) Chip for Biosensing (Cheng-Chung Chang and Gou-Jen Wang)

Professor Cheng-Chung Chang, Professor Gou-Jen Wang, and their team developed an M3D-SERS chip, a highly sensitive multilayer three-dimensional single-component SERS substrate fabricated by layer-by-layer stacking of silver nanowires. Finite integration technique simulations showed that intensely localized plasmonic hotspots generated in nanogaps were responsible for the enhanced SERS performance. The M3D-SERS chip enabled nanomolar-level detection of biomolecules, including bovine serum albumin and SARS-CoV-2-related antigens and antibodies, demonstrating strong potential for clinical biosensing applications. The study was published in Applied Physics Reviews (Sahoo et al., 2023).