蘭花尖端生技
OAGL6與PaSEP1/3協同作用於P code模式中決定蝴蝶蘭花被器官身分之新發現(楊長賢)

楊長賢院士團隊發現蝴蝶蘭中OAGL6-1/2與E類基因PaSEP1/3具功能冗餘性,透過形成進階SP與L複合體共同決定花萼、花瓣與唇瓣身分。多基因靜默導致花器官葉化,證實PaSEP1/3為維持花被特化的重要輔助因子,更擴充了蘭花P code模式,研究成果發表於Plant & Cell Physiology (Hsu et al., 2025)。
解析Didymoplexis蘭屬植物多樣化的菌根共生關係與營養策略(李勇毅)

李勇毅副教授團隊探討臺灣三種Didymoplexis蘭花之菌根共生策略。結果顯示不同物種分別與凋落物分解菌、外生菌根菌及木材腐生菌共生,呈現典型全菌營養型蘭花的碳氮同位素特徵,研究成果發表於Mycorrhiza (Lee et al., 2025)。
F-actin與微管骨架協同控制傷口誘導細胞再生之新發現(唐涵)

唐涵助理教授團隊發現植物細胞一旦受到機械力損傷時,鄰近細胞中的細胞骨架肌動蛋白(F-actin)會朝向傷口處短暫聚集。此聚集經由時間控制下的藥物處理證明,會對於晚期約兩天後的幹細胞再生模式產生影響。本研究提供了早期損傷與晚期幹細胞再生經由細胞骨架調控的因果關聯性。研究成果發表於 Plant, Cell & Environment(Huang et al., 2025)。
整合式AI輔助SNP族群遺傳分析平台之創新開發(高崇峰)

高崇峰副教授團隊開發 ShiNyP,一套以 R/Shiny 為核心的互動式 SNP 族群遺傳分析平台,整合品質控管、族群結構、遺傳多樣性、選汰掃描與核心族群建構,並結合生成式 AI 自動產出可解釋分析報告與 70 以上種發表等級視覺化圖表,顯著降低族群基因體分析門檻。研究成果發表於 Molecular Biology and Evolution(Huang et al., 2025)。
發現蝴蝶蘭中調控蘭花花期及降低花朵失水率之新基因 (楊長賢)

楊長賢院士團隊發現蘭花PaHAT14能促進角質層堆積,並通過抑制PaERF105表現達成此效果。大量表現或病毒靜默PaERF105均可觀察到角質層堆積及花朵失水率變化。結果顯示PaHAT14通過負向調控PaERF105促進角質層堆積,這項研究發表於Plant & Cell Physiology (Mao et al., 2024),且被選為當期封面及研究亮點。
控制蝴蝶蘭花朵數目及唇瓣對稱性基因之新發現 (楊長賢)

楊長賢院士團隊利用病毒誘導基因靜默(VIGS)發現,蝴蝶蘭PaWOX3和PaWOX3B基因影響花朵數目和側向器官發育,研究成果發表於Plant & Cell Physiology (Hsu et al., 2024)。
解析蘭花植物氣生根向地性之現象 (李勇毅)

李勇毅副教授團隊發現台灣蝴蝶蘭氣生根對重力無反應,與缺乏澱粉顆粒、平衡石及PIN2運輸載體有關,研究成果發表於Plant, Cell & Environment (Chen et al., 2024)。
建立丹蔘(Salvia miltiorrhiza)原生質體再生系統 (林崇熙)

林崇熙博士團隊利用CRISPR/Cas9編輯MYB28/36/98等基因,成功調控生物活性化合物合成,研究成果發表於 Plant Biotechnology Journal (Hsu et al., 2024)。
植物AtERF19調控花朵數目與大小之新發現 (楊長賢)

楊長賢講座教授團隊研究發現阿拉伯芥及蘭花之ERF19可透過正調控cytokinin 路徑之WUS 及受CLV3之負調控,進一步促進頂芽分生組織(SAM)之活性而調控花朵產生之數目。此外,ERF19可透過正調控auxin路徑SAUR32及MYB21/24,以調控花朵之大小。進一步發現異位表現AtERF19 之菸草,及異位表現蝴蝶蘭中PaERF19之阿拉伯芥,皆出現花朵數目增多及花朵大小變大之性狀。由上述之結果顯示,AtERF19同源基因的功能在能同時調cytokinin及auxin路徑,進一步控制花朵數目與器官大小。研究成果發表於 The Plant Journal (Li et al., 2023)。
植物OAF調控胚珠發育之新發現 (楊長賢)

楊長賢講座教授團隊研究發現植物之OAF (Ovule Activating Factor)可透過抑制CAD9及受miR847之負調控,抑制胚珠在早期發育時不提早木質化(lignification)以促使胚珠能正常發育。在蘭花中進一步以病毒誘導基因靜默(VIGS)抑制蝴蝶蘭中PaOAF 之表現,結果PaOAF-VIGS靜默之種子內胚均發育不全,且發現發育中的PaOAF-VIGS胚珠有較高度木質化的現象。由上述之結果顯示,OAF之基因功能是在胚珠的發育過程中,保護胚珠在早期不進行木質化,使其能正常生長發育。研究成果發表於Communications Biology (Li et al., 2023)。
由台灣植物菌質體分離改造蘭花花形的因子 (楊俊逸)

楊俊逸教授研究發現重要作物(豌豆、青葙)及雜草(銀膠菊、鱧腸),可以成為16SrII-V群植物菌質體感染的寄主。此研究衍生成果可以應用於改造蘭花花形。研究成果發表於 Plant Disease (Liao et al., 2023)、New Disease Reports (Mejia et al., 2023)。
由台灣植物菌質體分離增強蘭花轉殖再生效率的因子 (楊俊逸)
智慧永續食糧生技
提升木薯產量並增進耐旱能力之研究突破(格魯伊森姆)

格魯伊森姆教授團隊發現,透過改造木薯維管束的鉀離子運輸,於維管束中表現改良型阿拉伯芥 K+ 通道基因 AKT2var,可增進乾旱逆境下的耐受性與韌性,並在不增加肥料投入、以及不利氣候條件下,顯著提升木薯產量。研究成果發表於Nature Plants(Zierer et al., 2025)。
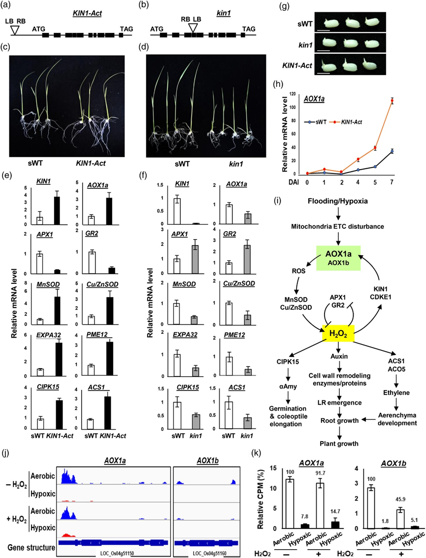
水稻粒線體AOX1a和H2O2 feed-forward訊號迴路調控水稻淹水逆境耐受性(賀端華)

賀端華院士團隊發現水稻AOX1a在粒腺體受到逆境壓力時,將有害的過氧化物(ROS)轉換成H2O2。AOX1a和H2O2互相調節可以增進水稻根系發育及光合作用,因此增加產量。這些突破性之創見對學術及農業生物科技皆有重要影響。研究成果發表於 Plant Biotechnology Journal(Nguyen et al., 2025)。
OsHAP3H 基因可調控水稻維管束鞘細胞中葉綠體的數量與型態(羅舜芳)

羅舜芳助理教授與國際 C4 水稻研究團隊共同發現 OsHAP3H 基因可調控水稻維管束鞘細胞(bundle sheath cells)中葉綠體的占有率(occupancy),並影響葉綠體的數量與尺寸分布。本研究結合 AI 深度學習建立 Chloro-Count 工具,進行細胞內葉綠體 2D 與 3D 的定量分析,以提升葉綠體表型量測的精準度,並比較 2D和3D 定量方法的差異與限制。研究成果發表於 New Phytologist(Lambret-Frotte et al., 2025)。
胜肽與植物逆境耐受方面潛力(黃介辰)

黃介辰教授團隊探討了植物和微生物衍生的AMP應用的最新進展,重點是其功能機制及其在抗應力作物開發中的作用,研究成果發表於Frontiers in Plant Science (Ha-Tran et al., 2025)。
調控JA生合成與根系發育多重逆境耐受性之水稻專一性基因(賀端華)

賀端華院士團隊發現新基因JAUP1,受賀爾蒙JA誘導,可在逆境中保護生長組織和側根,避免受損,研究成果發表於 Plant Biotechnology Journal (Muzaffar et al., 2024)。
發現粒線體 AOX1a 和 H2O2 feed-forward訊號迴路調控水稻的淹水逆境耐受性(賀端華)

賀端華教授團隊發現淹水/缺氧可提高過氧化氫(H2O2)累積,誘導粒腺體AOX1a基因表現,並調控糖解與發酵以產生ATP,促進水稻耐淹水,研究成果發表於Plant Biotechnology Journal (Nguyen et al., 2024)。
發現OHAP3H 基因可調控水稻維管束鞘細胞中葉綠體發育(羅舜芳)

羅舜芳助理教授研究團隊發現OHAP3H基因可調控水稻維管束鞘細胞中葉綠體的大小與數量,研究成果發表於 New Phytologist (Lambret-Frotte et al., 2024)。
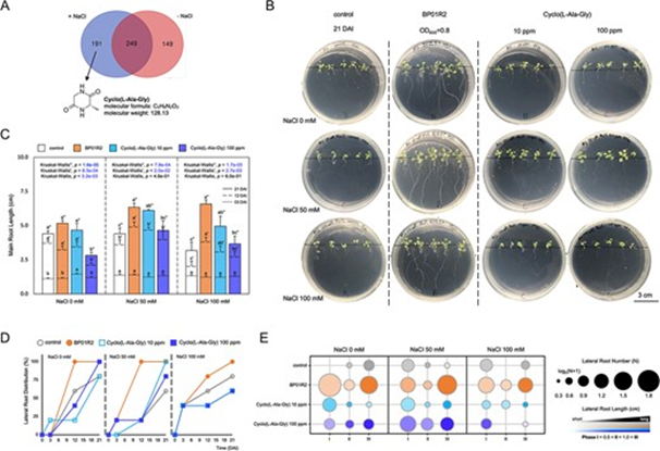
內生菌與鹽逆境耐受(黃介辰)

黃介辰教授團隊於瀕臨滅絕的鹽沼植物Bolboschoenus planiculmis中分離出內生嗜鹽菌Priestia megaterium BP01R2,發現其能促進植物生長與耐鹽性。研究成果發表於ISME Communications (Hung et al., 2024)。
水稻淹水及滲透壓逆境下之反應機制探討與應用(賀端華)

賀端華院士團隊探討水稻淹水及滲透壓逆境下之反應機制,提升水稻淹水逆境之耐受性,未來可降低台灣水稻產業面臨極端氣候環境逆境之衝擊。研究成果發表於 BMC Plant Biology (Chi et al., 2023)。
Eugenol抑制水稻種子萌發之機制及效應(賀端華)

賀端華院士團隊探討Eugenol透過連續調控GA、ABA、Catalase活性,以抑制水稻種子發芽及 ROS 之累積,未來可應用於防止收割前之穗上發芽及育苗期打破休眠之調控,研究成果發表於 Plant Cell Reporters (Hu et al., 2023)。
單倍體非洲木薯基因組DNA甲基體解析(格魯伊森姆)

格魯伊森姆教授團隊近年來隨著木薯基因體的完成解序,亦開始對其甲基化進行分析及記錄。然而木薯基因體是高度異型合子,因此許多僅在單倍體的甲基化點位被遺漏。本篇運用長片段定序及染色體構象捕獲 (Chromosome conformation capture) 技術來進一步解析木薯單倍基因體甲基化的分佈,提供高品質的木薯基因體序列。研究成果發表於Plant Biotechnology Journal (Zhong et al., 2023)。
結合植物內生菌型生物刺激素及智慧農業所開發之綜合管理系統,有助於台灣結球萵苣田間栽培之成果(黃介辰)

黃介辰教授團隊透過調控多功能植物內生菌型生物刺激素,結合栽培現場之環境與病蟲害監控數據,開發適用於台灣結球葉菜栽培管理之智慧農業系統。透過不同季節時期的生產試驗,證實本系統不但能夠節省一半的結球萵苣栽培成本,更能夠加速收成,並提高葉球採收品質。本研究成果不僅有助於我國農業發展,同時強調了植物內生菌型生物刺激素的重要性,並為該研究領域帶來新的見解。研究成果發表於 Agronomy (Hung et al., 2023)。
精準保健食品生技
研究發現餘甘子多醣及蕎麥多醣各具減緩阿茲海默症及肥胖之功效 (顏國欽)

顏國欽講座教授團隊研究,透過植物多醣萃取、物性分析及功能性評估,發現餘甘子多醣及蕎麥多醣各自具有減緩阿茲海默症及肥胖之功效,研究成果發表於Food Funct(Chen et al., 2025)及Int J Biol Macromol(Fang et al., 2025)。
新研發超音波結合電漿輔助技術 (謝昌衛)

謝昌衛教授團隊建立的「超音波結合電漿輔助技術」運用於萃取食藥用菇菌多醣中,與傳統方法相比更符合一級、二級及雙位點動力學模型。透過強化熱傳與質傳效率,該技術不僅顯著提升萃取率、保水性及抗氧化能力,更達到 2.5 倍的節能效益,展現出高效且環境友善的應用潛力。研究成果發表於Innovative Food Science & Emerging Technologies(Punthi et al., 2025)。
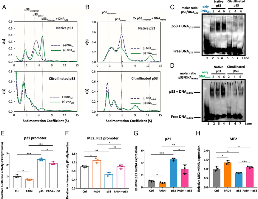
PAD4 酵素透過瓜胺酸化修飾抑制 p53 抗癌功能 (洪慧芝)

洪慧芝教授研究團隊發現,peptidylarginine deiminase 4(PAD4)可直接對腫瘤抑制蛋白 p53 進行瓜胺酸化修飾,導致 p53 結構與 DNA 結合能力受損,進而抑制其調控細胞週期與誘導細胞凋亡的功能,使癌細胞得以逃避免疫與基因監控機制。此研究揭示癌症發展的重要分子調控新機制,並提供潛在治療標的,研究成果發表於 Proceedings of the National Academy of Sciences(Yang et al., 2025)。
改善睡眠障礙所造成副作用之研究 (童鈺棠)

童鈺棠教授研究團隊研究針對維生素 D及富含花青素之黑豆種皮萃取物及具高γ-Aminobutyric acid(GABA)生成能力之乳酸菌與其後生元等介入策略進行研究。研究結果顯示,上述天然介入可從免疫調控、腸道屏障穩定、神經內分泌平衡與生理機能恢復等不同層面,有效改善睡眠剝奪所造成之功能失衡。研究成果發表於 Food Bioscience(Liu et al., 2025)。
新穎物理加工技術促進食藥用作物的功效性成分生成並減少食安風險物質的增加 (謝昌衛)

謝昌衛教授團隊利用脈衝電場(PEF)促進陳化大蒜的機能性與風味,並縮短加工時間,研究成果發表於Antioxidants (Chang et al., 2024),並獲得第二十一屆國家新創獎-學研新創獎的肯定。
黑豆萃取物改善睡眠障礙抑制腦部發炎、血清素失調並維持腸道菌相 (童鈺棠)

童鈺棠教授團隊研究台灣黑豆種皮萃取物,證實黑豆種皮萃取物顯著降低發炎因子IL-6與IFN-γ,提升抗發炎因子,研究成果發表於Antioxidants. (Huang et al.2024)。
國產蕎麥多醣對於改善腸炎及其作為益生質之潛力 (顏國欽)

顏國欽講座教授研究評估蕎麥多醣和苦蕎多醣的功能特性。發現FTP 和 FEP 可降低TNBS 中的發炎細胞因子、β-葡萄醣醛酸酶和黏蛋白酶,並增加超氧化物歧化酶、過氧化氫酶和穀胱甘肽過氧化物酶水平。並減少發炎訊號相關蛋白的表現。此外FTP 和 FEP 透過抗氧化、抗發炎和微生物群調節特性,顯著改善了 TNBS 誘導的結腸炎。顯示蕎麥多醣具有在功能性成分或食品開發中的應用潛力。研究成果發表於International Journal of Biological Macromolecules (Yang et al., 2023)。
台灣香檬果實揮發性化合物改善小鼠憂鬱及焦慮 (王升陽)

王升陽教授利用慢性輕度壓力(CMS)誘導的小鼠模型探索了台灣香檬皮中的水果萃取物(CD)和精油(CDE)的潛在抗憂鬱功效,並分析了腸道微生物組變化的關聯。發現口服 CDE 和 CD 顯著逆轉了 CMS 誘導的小鼠的憂鬱和焦慮樣行為。另發現CD 含有25種化合物,CDE 含有 11 種萜類化合物。研究證明台灣香檬作為天然抗憂鬱劑的來源,用於預防和治療重度憂鬱症的潛力。研究成果發表於 Food and Function (Tsai et al., 2023)。
蠔菇多醣體抵禦 UVA 誘導的 Hs68 細胞光老化現象 (謝昌衛)

謝昌衛教授研究探討蠔菇多醣的理化特性、抗氧化、保濕、膠原酶和彈性蛋白酶抑制活性。發現POPs 具有良好的 DPPH 和 ABTS 自由基清除能力、保水能力以及膠原蛋白酶和彈性蛋白酶抑制作用。UVA 照射後,Hs68 細胞中 ROS、老化細胞、NF-κB活性和促炎細胞因子含量增加。 POP-80 與常用抗發炎物質槲皮素在減少ROS累積和老化細胞方面無顯著差異。推論POP-80 的清除自由基、抗發炎以及避免光損傷的效果具有開發成為肌膚保養品關鍵原料的潛力。研究成果發表於International Journal of Biological Macromolecules (Hsiao et al., 2023)。
探討急性睡眠剝奪對於腸道菌相、代謝及神經心理功能之影響 (童鈺棠)

童鈺棠副教授實驗室以改良版多平台睡眠剝奪法對小鼠進行3天的急性睡眠剝奪。結果顯示,睡眠剝奪會導致腸道的晝夜節律失調,促使腸道菌相改變(壞菌增加、好菌減少)並使丙酸的產生量減少,導致腸道發炎及屏障缺損,進一步使有害物質LPS滲入至血液中,造成全身性發炎反應。同時,睡眠剝奪也導致了大腦皮質及前額皮質發炎及海馬迴之血清素接受器受損,最終導致焦慮行為的發生。研究成果發表於 Microbiological Research (Yang et al., 2023)。
使用氣相層析質譜儀結合固相微萃取技術鑑別不同豆種和產地的醬油 (賴建成)

賴建成教授團隊運用氣相層析質譜儀結合固相微萃取技術,成功建立了一個無縫整合的分析平台,成功區分了不同豆種(黑豆和黃豆)以及不同產地(台灣和日本)的醬油,同時找出具有鑑別力的揮發性風味化合物。此外也能夠明確區分純正的黑豆醬油和添加了黃豆醬油的黑豆醬油。這項研究為醬油真偽鑑別和風味評估提供了一個有效的分析方法,有助於政府機構和產業預防醬油的摻假和產地的偽造。研究成果發表於 Food Chemistry (Wang et al., 2023)。
植物健康生技
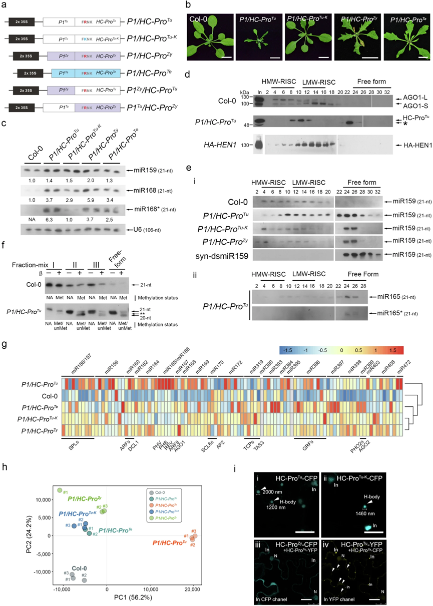
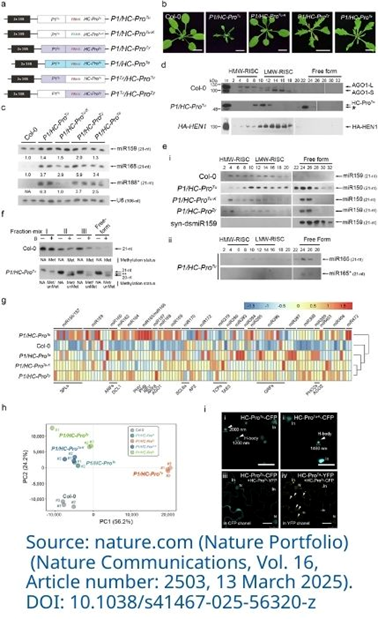
HC-Pro抑制HEN1甲基轉移酶活性進而引發AGO1的自噬降解之研究 (林詩舜、林崇熙)

林詩舜與林崇熙教授團隊比較不同potyvirus之HC-Pro蛋白抑制RNA沉默差異,揭示其於miRNA甲基化調控與RNA-induced silencing complex (RISC)功能調節之多樣性機制,研究成果發表於Nature Communication (Pan et al., 2025)。
拉曼光譜結合深度學習之植物農藥快速檢測技術 (張健忠)

張健忠教授團隊提出拉曼光譜前處理方法,結合小波轉換降噪與改良多項式擬合自動去除螢光背景,提升農藥辨識效能並結合CNN分析單一與混合農藥,混合農藥辨識準確率達 99.1%,具快速檢測應用潛力,研究成果發表於Spectrochim. Acta A Mol. Biomol. Spectrosc. ( Kuo et al., 2025)。
水稻LOC_Os09g23084基因之抗感病功能分析 (李敏惠)

李敏惠教授團隊建立葉鞘腐敗病菌之水稻苗期接種平台以評估抗感病性,證實LOC_Os09g23084基因大量表現提升水稻之感病性,並影響維管束之發育,研究成果發表於Rice (Pan et al., 2025)。
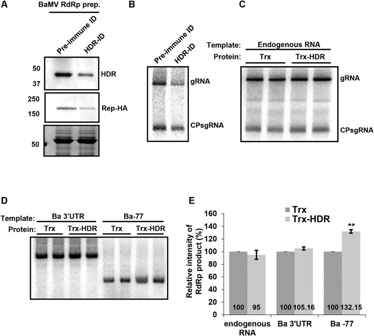
植物代謝酵素參與竹嵌紋病毒複製之新發現 (黃纓雯)

黃纓雯助理教授團隊鑑定MEP途徑關鍵酵素NbHDR與BaMV複製酶交互作用,促進正股RNA合成且作用獨立於吉貝素生合成途徑,研究成果發表於Mol. Plant Pathol. (Wong et al., 2025)。
用於靈敏生物感測的新型銀奈米顆粒沉積光刻膠微錐陣列SERS基底 (張健忠)

張健忠教授團隊通過在銀薄膜塗層光刻膠(PR)微柱陣列上沉積銀奈米顆粒(AgNP)開發出新型表面增強拉曼散射(SERS)基底,研究成果發表於IEEE Sensors Journal (Lin et al., 2024)。
建立精準調控的銅誘導短暫基因表達系統,用於圓葉菸草研究 (陳禮弘)

陳禮弘助理教授團隊應用suicide exon 與 Cre recombinase以合成生物學技術建構銅誘導的精準基因表達系統,可用於在模式植物圓葉菸草上進行植物免疫等相關研究。研究成果發表於New Phytologist(Chiang et al., 2024)。
植物生長素及其方向性運輸對植物發育的重要性 (呂冠儒)

呂冠儒助理教授團隊研究依賴PIN生長素輸出蛋白的極性分布。藥理實驗顯示苔蘚PIN極性依賴細胞骨架,Arabidopsis則無此依賴。此研究揭示PIN極性與運輸機制在陸生植物演化中的差異。研究成果發表於Plant Communications(Tang et al., 2024)。
病毒運動蛋白的磷酸化與去磷酸化在調控病毒運動中具有關鍵作用 (蔡慶修)

蔡慶修教授團隊研究竹嵌紋病毒(BaMV)運動蛋白TGBp1的四個潛在磷酸化位點(S15、S18、T58、S247)。本研究揭示了TGBp1磷酸化位點在病毒調控中的重要性。研究成果發表於Journal of General Virology(Wu et al., 2024)。
水稻抗病篩選 (李敏惠)

李敏惠教授團隊建立快速水稻篩選抗腐黴病菌之篩選系統,建立高通量快速篩選可於 14 天內篩選出抗性品系。已篩選近500株水稻突變株 (TRIM lines),鑑定出一個抗性 TRIM 品系。研究成果發表於Plant Disease(Syu et al., 2024)。
內質網伴護蛋白協助病毒移動的新發現 (蔡慶修)

蔡慶修教授團隊發現竹嵌紋病毒移動蛋白(BaMV TGBp3)可結合菸草中的NbBiP4和NbCRT3,增進BaMV移動複合體透過內質網或衍生自內質網的囊泡移動至細胞周邊的原生質連絡絲(plasmodesmata),以促進BaMV在寄主細胞間的擴散及感染效率。BiP與CRT一直被認為是分子伴護蛋白,與內質網壓力反應有關,本次研究發現其亦為扮演病毒細胞內運輸中關鍵角色,對解析植物病毒在細胞內的高效率移動機制具有重要科學意義。研究成果發表於Plant Physiology(Huang et al., 2023)。
菸草AGO5蛋白調控的抗病毒防禦與病毒反制AGO5的交互作用 (胡仲祺)

胡仲祺教授團隊發現菸草的Argonaute蛋白(NbAGO5),會在病毒感染後提高表現量,並且對竹嵌紋病毒(BaMV)、馬鈴薯病毒X(PVX)、煙草嵌紋病毒(TMV)和突變型黃瓜嵌紋病毒(CMV_2bm)具有防禦作用。研究發現CMV 2b蛋白和TuMV HC-Pro蛋白能與NbAGO5結合,觸發其通過26S蛋白酶體和自噬途徑的降解,揭開了植物防禦反應與病毒反制防禦之間的複雜相互作用。研究成果發表於Virus Research(Tu et al., 2023)。
病毒與病毒交互作用改變雙生病毒的機械傳播能力和宿主範圍 (詹富智)

詹富智教授團隊針對雙生病毒進行接種試驗,發現不同機械接種特性病毒共感染期間的病毒-病毒交互作用,可在混合接種或先後接種條件下,補足原本非機械傳播雙生病毒的機械傳播能力,並改變其宿主範圍(含跨非寄主)。研究成果發表於Frontiers in Plant Science(Chang et al., 2023)。
二合一活體疫苗同時防治葫蘆科兩種重要的蚜蟲傳播Potyviruses (葉錫東)

葉錫東院士團隊發展出在刺角瓜、甜瓜和西瓜上同時接種兩種輕症病毒,包括木瓜輪點病毒HA5-1或HC-Pro帶有R181I和D397N突變的PRSV-WAC,以及矮南瓜黃化嵌紋病毒ZYMV-ZAC,此即為二合一疫苗,且兩種輕症病毒在寄主體內不會互相干擾對方增殖,亦不會在病徵發展上產生協力作用,在面對木瓜輪點病毒W type和矮南瓜黃化嵌紋病毒對全球葫蘆科作物造成的毀滅性病害防治上,將能發揮極大應用價值。研究成果發表於Phytopathology(Tran et al., 2023)。
發展東亞西番蓮病毒 (East Asian Passiflora virus, EAPV) 輕症病毒應用於交互保護防治台灣與越南病毒株 (葉錫東)

葉錫東院士團隊針對東亞西番蓮病毒 (EAPV)的HC-Pro蛋白質做突變,從而獲得輕症病毒I181N397和I8N397,在交互保護試驗的結果中,皆能對百香果植株提供近100%的保護效果,極具潛力應用在台灣及越南的百香果種植區進行推廣。研究成果發表於Molecular Plant-Microbe Interactions (Chong et al., 2023)。
用於生物檢測的表面增強拉曼散射(SERS)晶片的製造建立 (張健忠、王國禎)

張健忠教授與王國禎教授團隊通過層層堆積銀奈米線製作出高靈敏度的多層三維單組分SERS基底,開發檢測生物分子的M3D-SERS晶片。利用有限整合技術進行模擬,顯示奈米間隙產生的極度局域化的電漿熱點是增強SERS的原因。M3D-SERS對小牛血清蛋白、SARS-CoV-2抗原和抗體具有奈米莫耳濃度檢測能力。這種製作單組分、多層、三維SERS基底的簡單方法,在生物分子的臨床診斷中具有應用潛力。研究成果發表於Applied Physics Reviews(Sahoo et al., 2023)。