[楊長賢] OAGL6與PaSEP1/3協同作用於P code模式中決定蝴蝶蘭花被器官身分之新發現 楊長賢院士團隊利用病毒誘導基因靜默系統進行功能分析揭示蝴蝶蘭中 OAGL6-1/2 與 E 類基因 PaSEP1/3 透過形成進階 SP 與
[格魯伊森姆] 木薯產量與抗旱能力取得突破性進展 最新研究:精準調控鉀離子運輸可提升木薯產量與抗旱能力 格魯伊森姆教授團隊發現,透過改造木薯維管束的鉀離子運輸,於維管束中表現改良型阿拉伯芥 K+ 通道基因 AKT2var,可增進乾旱逆境下的耐受
[洪慧芝] PAD4 酵素透過瓜胺酸化修飾抑制 p53 抗癌功能 洪慧芝教授研究團隊發現,peptidylarginine deiminase 4(PAD4)可直接對腫瘤抑制蛋白 p53 進行瓜胺酸化修飾,
[唐涵] F-actin與微管骨架協同控制傷口誘導細胞再生之新發現 唐涵助理教授團隊發現植物細胞一旦受到機械力損傷時,鄰近細胞中的細胞骨架肌動蛋白(F-actin)會朝向傷口處短暫聚集。此聚集經由時間控制下的
[唐涵] 關鍵荷爾蒙 Auxin 與傳輸蛋白 PINA 揭示植物幹細胞再生的核心調控 唐涵助理教授團隊發現植物幹細胞再生時,關鍵荷爾蒙auxin在被刺激而準備再生的細胞內會有先下降在上升的趨勢。而其傳輸蛋白PINA並不負責此調
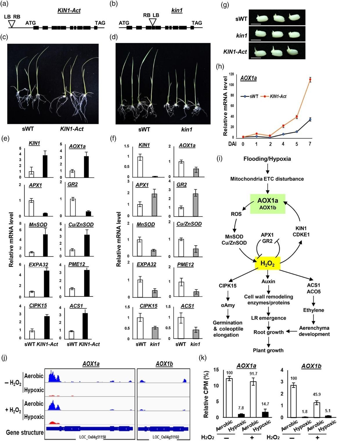
[賀端華] 水稻粒線體AOX1a和H2O2 feed-forward訊號迴路調控水稻淹水逆境耐受性 賀端華院士團隊發現水稻AOX1a在粒腺體受到逆境壓力時,將有害的過氧化物(ROS)轉換成H2O2。AOX1a和H2O2互相調節可以增進水稻根
[賀端華] 發現粒線體 AOX1a 和 H2O2 feed-forward訊號迴路調控水稻的淹水逆境耐受性 賀端華教授團隊發現淹水/缺氧可提高過氧化氫(H2O2)累積,誘導粒腺體AOX1a基因表現,並調控糖解與發酵以產生ATP,促進水稻耐淹水,研究
[羅舜芳] 發現OHAP3H 基因可調控水稻維管束鞘細胞中葉綠體發育 羅舜芳助理教授研究團隊發現OHAP3H基因可調控水稻維管束鞘細胞中葉綠體的大小與數量,研究成果發表於 New Phytologist (La