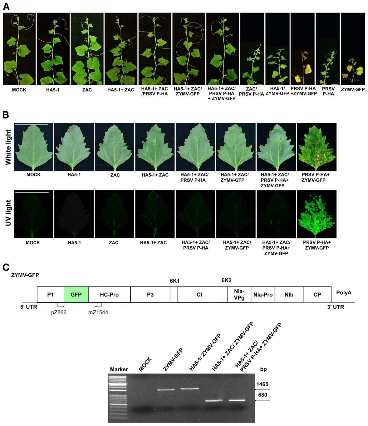
[詹富智、王國禎] 同時檢測齒舌蘭輪斑病毒和蕙蘭嵌紋病毒之二合一免疫分析生物感測器之開發 Wei-Ping Lin, Wei-Jhen Wang, Chia-Hwa Lee, Fuh-Jyh Jan, Gou-Jen Wang.
[高崇峰] 利用改進的 Roger 距離演算法分析混合的定量-定性表型以發展台灣毛豆種原核心集 Kao, C-F et al., 2021 Frontiers in Plant Science 本研究發展一套利用改進的 Roger 距離
[楊俊逸] 通過免疫沉澱和MinION 定序加速基因體組裝及分析 Tan, C M, et al., 2021 Frontiers in Microbiology 植物菌質體感染會產生植株矮化、花器、簇葉等
[楊長賢] 蘭花中B群和AGL6 MADS box基因的多功能進化 Hsing-Fun Hsu, Wei-Han Chen, Yi-Hsuan Shen, Wei-Han Hsu, Wan-Ting Mao
[楊長賢] Tetraspanin基因調控生長素反應並影響蘭花花被大小和各種植物發育過程 Chen WH, Hsu WH, Hsu HF, Yang CH* (2019) Plant Direct, 3:1-20. DOI:10.
[謝立青] miRgo: 整合多樣的現有預測工具並利用異質特徵與新發展的評估指標來鑑定微核醣核酸與目標基因間的作用關係 Y.-W. Chu, K.-P. Chang, C.-W. Chen, Y.-T. Liang, Z. T. Soh and L.-C. H
[詹富智] 雙生病毒移動蛋白之單一胺基酸影響病毒機械傳播能力 Lee, C-H, Zheng, Y-X, Chan, C-H, Ku, H-M, and Jan, Fuh-Jyh. 2020. Mole